INSTAGRAM MARKETING SECRETS

$9.99
0 ratings

"Finally! Discover How to Master Instagram to Reach a HUGE and Incredibly Engaged Audience"

Crack the Instagram Code and Reach the Ideal Followers to Grow Your Business

Here’s what you’ll discover in this guide:

  • How to sell the ‘value proposition’ of your business – that means understanding how an image can tell a thousand words and make people mad for your products and services
  • How to create an Instagram strategy for a non ‘visual’ business product or service
  • How to make an Instagram account grow 10x as rapidly using simple and easy tricks
  • How to convert your loyal followers and most popular posts into sales
  • How to grow a successful Instagram account without posting a single photo!
  • How to use Instagram advertising
  • How to use advanced features – set up a business account, get verified, use shopping on Instagram
  • And for those that want it: how to create a personal brand and become an Instagram celebrity! Get paid to wear nice clothes!
  • And MUCH more


Instagram has proven to be the missing link for countless businesses who have seen their following and their sales soar as a result of a well-orchestrated plan. You are only minutes away from beginning the same journey.


FAST-ACTION BONUS #1: Point-By-Point Checklist

View or print this handy checklist so that you can check off each point.

It is like a summary of the entire guide but in actionable, bite-sized points so that you can successfully get through the course.


FAST-ACTION BONUS #2: Resource Cheat Sheet

You'll also get access to a Rolodex of top sites, blogs, forums, tools, apps, and services to get you even further.

Inside you'll find:

  • Top blogs and forums
  • Top tools
  • Top tips and how to's
  • more!

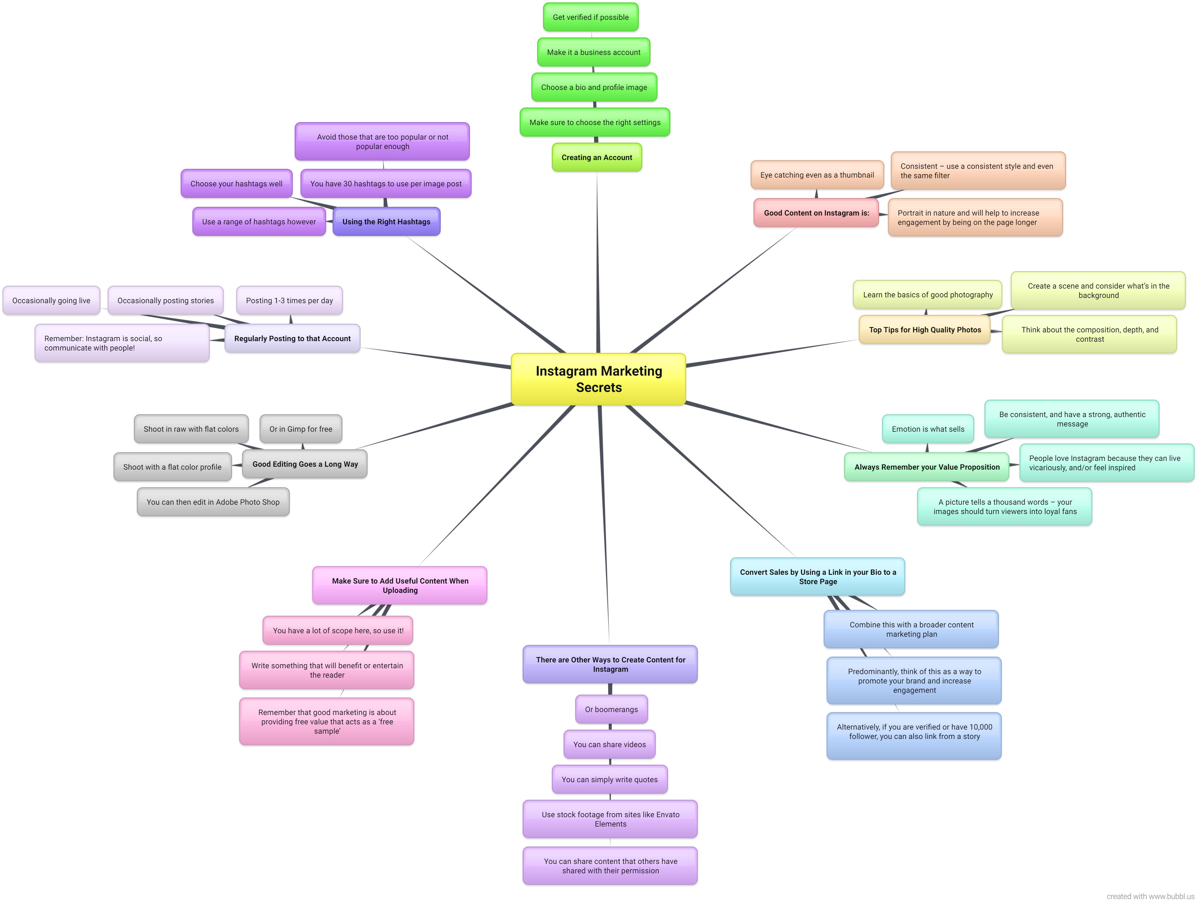
FAST-ACTION BONUS #3: Mindmap

A quick glance over this mindmap and you'll get an instant refresher of all the major points and action steps from the main guide.


How Much Is All This Going To Cost You?

You can own Instagram Marketing Secrets together with all the bonuses for a mere $9.99.

That is a truly incredible deal!

You’ve probably been banging your head against a wall for a while now with your Instagram marketing. That’s why you’re here, right? Well, this book will change everything, and here’s how.

  • You’ll gain an actionable strategy blueprint that you can follow to take ANY account and make it highly successful
  • Concrete advice that you can follow: number of posts, exact time of day, how to use filters, where to find images, the best tags
  • You’ll understand the mechanisms of Instagram and what makes it ‘tick’
  • You’ll discover the advanced settings and tools that can make a massive difference
  • You’ll see how to use Instagram advertising and how to set it up to offer guaranteed profits

In short, this book takes the guesswork out of your Instagram marketing!

Did I mention this eBook is only $9.99? It’s definitely a point worth repeating. You will be hard-pressed to find a more valuable resource.

I'm delighted to have the chance to share this powerful guide with you.

Again, you will receive comprehensive and valuable insights for only $9.99.

Click the I want this! button right now and take ownership of this valuable eBook TODAY!

I want this!

How To Build An Audience and Market Your Business on Instagram — Even If You’re Just a Beginner

BONUS #1: Checklist
$10
BONUS #2: Resource Cheat Sheet
$10
BONUS #3: Mindmap
$25
Ebook Length
53 pages
Size
10.2 MB
$9.99

INSTAGRAM MARKETING SECRETS

0 ratings
I want this!